YABO鸭脖
旧版
 | 
设为首页
 | 
加入收藏
 | 
学校首页
首页
最新动态
友情链接
相关链接
组织机构
通知公告
规章制度
学生资助
学生公寓
心理健康教育
党建工作
武装部
学习空间
下载专区
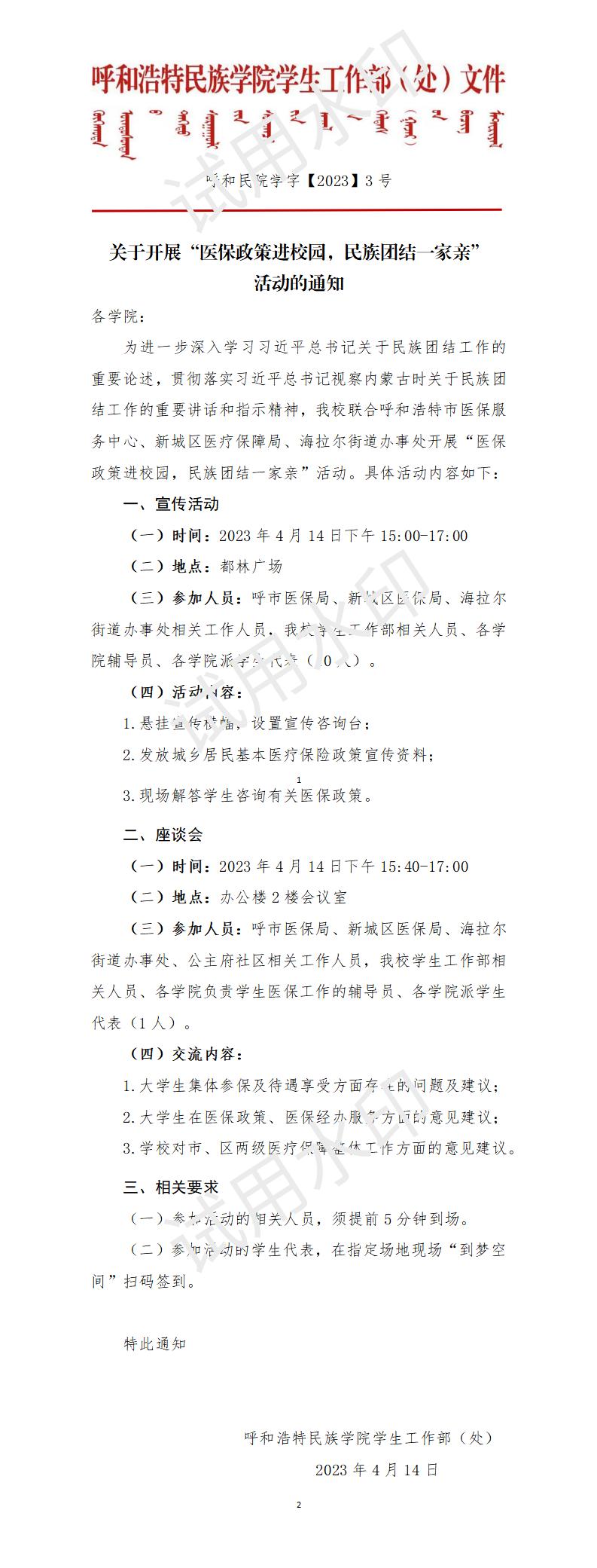
关于开展“医保政策进校园,民族团结一家亲”活动的通知
发布时间:2023-04-14
发布时间:2023-04-14
点击:[]
上一条:关于开展“医保政策进校园,民族团结一家亲” 活动的通知
下一条:关于举办YABO鸭脖首届“道中华杯” 大学生演讲比赛的通知
【
关闭
】